BETWAY·必威(西汉姆联)官方网站-West Ham United
返回必威西汉姆联
×
搜索过于频繁,请输入验证码
首页
机构设置
师资队伍
党建工作
部门公告
人才引进
BETWAY必威
办事流程
职称管理
师资队伍
当前位置:
首页
>
师资队伍
>
详细内容
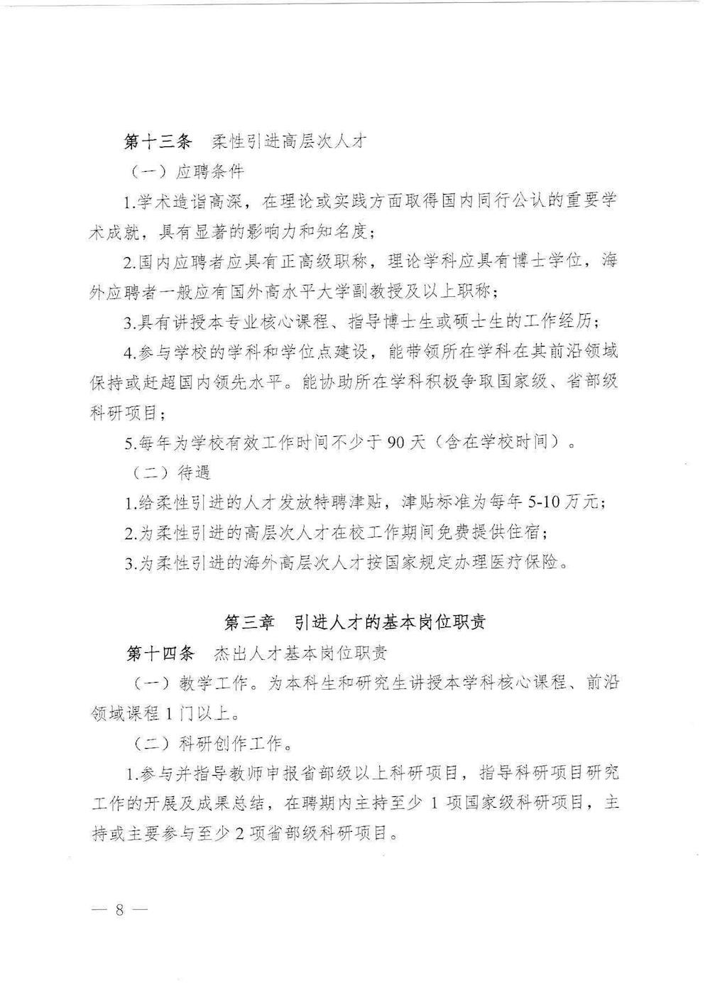
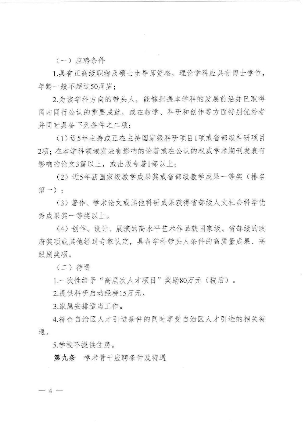
广艺政发〔2017〕100号 关于印发《必威西汉姆联高层次人才引进实施办法》的通知
来源:
作者:
时间:2018-12-27 12:08
点击:
次
字号:
小
大
[打印正文]
[返回顶部]
分享到:
信息公开